DeArmond Model R5

General discussion area for tube amps.

Moderators: pompeiisneaks, Colossal

Chevyreb
Posts: 8
Joined: Wed Feb 22, 2012 5:22 pm

DeArmond Model R5

Post by Chevyreb »

Hello to all,

This is my first post (Sorry for it being a long read!) as I recently registered here after looking around a bit. Apparently I have a somewhat rare old DeArmond R5 amp and am looking to find out more about it.

Particularly what year it was made?

What is it's value?

What tubes did it come with?

Where do I find a schematic for it?

What type of speaker is in it?

I bought it somewhere around 1992 or so. I have not played it much during that time. I have recently started to play again and busted it out. After a friend looked at it he said I needed to use some TV tuner/cleaner from Radio shack on the volume and tone pots. So I got some and sprayed into them and worked it in good. I let the amp sit a couple of days and then started to play it and it sounded great! And no more noise when adjusting the volume and tone knobs.

Well a few days later I was playing again and began to notice that the volume would drop for a few seconds and then come back up. Several days later it started this more often and so I looked in the back and the 6V6 tube was bright pink which I had not noticed before. So I turned it off and let it cool off. However when I tried to get it back on it has no hum or volume now at all. Hoping it just has a failed tube. There was a slight odor but no smoke and fuse did not blow out.

This leads me to my next quest...what brand and tubes were originally provided in this amp? I would like to get the proper ones to replace all three of them. I don't know if the ones in it now are original or not. Here are some numbers and Pic's if anyone can help?

Whats in there now is as follows:

TUNG 6X4 other numbers on this tube S225921-1
[img:612:1023]http://i202.photobucket.com/albums/aa31 ... AG1567.jpg[/img]

RCA 6V6 GT other numbers on this tube 60-22 RCA Electron Tube
[img:612:1023]http://i202.photobucket.com/albums/aa31 ... AG1565.jpg[/img]

ECC83 12AX7 other numbers on this tube 102 and _40
[img:612:1023]http://i202.photobucket.com/albums/aa31 ... AG1569.jpg[/img]

Rear View of amp
[img:1022:611]http://i202.photobucket.com/albums/aa31 ... AG1531.jpg[/img]

Front View of amp
[img:1023:612]http://i202.photobucket.com/albums/aa31 ... AG1539.jpg[/img]

Top view of amp
[img:1023:612]http://i202.photobucket.com/albums/aa31 ... AG1538.jpg[/img]

Thanks for looking at this thread and to anyone that helps with my questions.
Cliff Schecht
Posts: 2629
Joined: Wed Dec 30, 2009 7:32 am
Location: Austin
Contact:

Re: DeArmond Model R5

Post by Cliff Schecht »

This is a cool old amp, that's what it is! You need to do some basic maintenance, replace the power cord, cut out the death cap and replace the electrolytics, etc. Aside from that stuff I'll bet that amp will make some great tones! I love old 5W SE amps, they're a blast for around the house/studio use.

The tubes you have look fine. The 6X4 is a rectifier btw and I think can be had for cheap. I've paid less than a dollar for them in the past. The 6V6 is a good ol' RCA (what I use in my SE amps) and the 12AX7 is a Bugle Boy, my favorite preamp tube to use in the first position of just about any amp.
Cliff Schecht - Circuit P.I.
Chevyreb
Posts: 8
Joined: Wed Feb 22, 2012 5:22 pm

Re: DeArmond Model R5

Post by Chevyreb »

Thanks for the info Chris. I've not been into electronics for quite a while now. Looks like I need to do some catching up. If I remember electrolytic is type of capacitor...which one is the death cap you speak to and when you say cut it out you mean it is ok to remove it and not replace it? Someone replaced the power cord with a lamp cord...and an old one too.

Thinking out loud here I may just build a newer circuit board to use in it and keep the original in tact and save it.

This thing has awesome tone so I hope not to change that. I had a tonebone clasic pedal on it and could get those great Jimmy Page tones with it.

Thanks for the help!
Firestorm
Posts: 3033
Joined: Fri Jan 25, 2008 7:34 pm
Location: Connecticut

Re: DeArmond Model R5

Post by Firestorm »

See this thread:https://tubeamparchive.com/viewtopic.php?t=14441
It's not exactly your amp, but very close (the R5 lacks the trem circuit in the lower left of the schem.)

Speaker is alnico of some kind; DeArmond used Jensen Standard series speakers in some amps, so maybe a P10T or something like that. There should be a code a somewhere on the speaker frame.

Glowing 6V6 is not a good sign. Probably needs an overhaul: three-conductor cord as Cliff said (death cap is the white one connected to the fuse holder); maybe a new, possibly larger cathode resistor for the 6V6, maybe a new can cap (the big metal one).

Have it done well; the R5 is not the most valuable DeArmond, but still collectible.
Chevyreb
Posts: 8
Joined: Wed Feb 22, 2012 5:22 pm

Re: DeArmond Model R5

Post by Chevyreb »

Thanks Firestorm!

edit: BTW I have already read the thread in the link you posted. Thanks for the input on schematic.

I've actually got a degree in Industrial Electronics but fell into the computer field after college so never really used a lot of what I learned in school. I am proficient at soldering and reading schematics and meters and all that. If I need to get an oscilloscope I can get access to one. I guess I am going to have to do some reading up on amp circuits. If there are any particular threads or books that would be useful for me to gain some knowledge please point me in the general direction. I am not lazy and do not mind digging into this. I would like to get this thing back up and sounding as good as new!

All help and encouragement is welcome. Thanks again for the positive feedback and comments!
User avatar
M Fowler
Posts: 14036
Joined: Wed Jan 16, 2008 2:19 am
Location: Walcott ND

Re: DeArmond Model R5

Post by M Fowler »

Chevyreb
Posts: 8
Joined: Wed Feb 22, 2012 5:22 pm

Re: DeArmond Model R5

Post by Chevyreb »

^^^^^ Great thread...thanks for the link M Fowler!

You need a type 6X4 rectifier excellent military 6X4W type at $15.00 each. The 6V6GT is an RCA clear glass types at $40.00 each.
ECC83 is also known as a 12AX7. The one in the picture is an Amperex Bugleboy from Holland. These are very rare, as they were only produced from the late 1950s to the mid 1960s. I have these tubes in stock, new old stock, at $90.00 each.

So total replacement is $145 plus $10 S&H

Is this a reasonable cost for new tubes? I know there are cheeper alternatives but I really kind of want to retain the warm rich sound that the amp had before the power tube went out.

I'm going to see what it takes to replace the existing cap's and resistor board with current (read modern) components but I want to keep the original board in tact.
Firestorm
Posts: 3033
Joined: Fri Jan 25, 2008 7:34 pm
Location: Connecticut

Re: DeArmond Model R5

Post by Firestorm »

Two suggestions:

1) don't replace things that aren't broken or worn out (the 6X4 and the ECC83 are likely just fine, 6V6 maybe not since it was glowing, resistors may be okay), keep it as original as you can, correct maintenance and safety considerations excepted;

2) don't put new tubes in until you're certain the amp is running properly, or you risk damaging them. Cathode resistor and the cathode bypass cap on the 6V6 need to be checked and may need tweaking for modern wall voltages. The filter cap can may work (or not), but is well past its useful life. Old caps can short.
User avatar
Colossal
Posts: 5205
Joined: Sat Oct 20, 2007 9:04 pm
Location: Moving through Kashmir

Re: DeArmond Model R5

Post by Colossal »

or

3) clone the entire chassis and innards. It's a very simple amp so it would not be too complex or expensive to just make a carbon copy.

You could pull the old chassis and store it away safely and just enjoy a new clone sans any problems with old components.
User avatar
M Fowler
Posts: 14036
Joined: Wed Jan 16, 2008 2:19 am
Location: Walcott ND

Re: DeArmond Model R5

Post by M Fowler »

I hate those 6X4 rectifier tubes.
Cliff Schecht
Posts: 2629
Joined: Wed Dec 30, 2009 7:32 am
Location: Austin
Contact:

Re: DeArmond Model R5

Post by Cliff Schecht »

M Fowler wrote:I hate those 6X4 rectifier tubes.
Why is that?
Cliff Schecht - Circuit P.I.
User avatar
M Fowler
Posts: 14036
Joined: Wed Jan 16, 2008 2:19 am
Location: Walcott ND

Re: DeArmond Model R5

Post by M Fowler »

I burned two up in a recent Sears 1482 repair :lol:
Chevyreb
Posts: 8
Joined: Wed Feb 22, 2012 5:22 pm

Re: DeArmond Model R5

Post by Chevyreb »

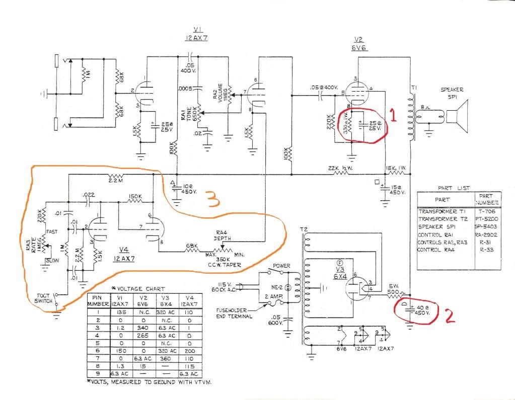
Ok I have done some reading and have some questions...

First, on the dead cap. Is it the one in the schematic pic below labeled #2? And do I just take it out completely and put a three wire cord in with the green ground wire to chassis? Does it make a difference which side of transformer the hot and neutral wires attach to?

Found out what dead cap means here...

http://psg.com/~dlamkins/lamkins-guitar ... -death-cap

Second. Is the cathode resistor and the cathode bypass cap on the 6V6 the ones circled in the schematic pic below labeled #1? If so do I need to test them in the circuit with power applied (tubes in or out?) reading voltages from the voltage chart in the schematic, or do I need to remove one side of the resistor and check that with ohm meter? I am assuming these can be tested without the power tube since it has apparently quit working?

Third, Is the new can cap (the big metal one) and filter cap one and the same? If not please assist in identifying them each.

Lastly...at least for now, is the area circled labeled #3 the tremolo circuit that is absent from my plain r5 amp?

[img:1023:795]http://i202.photobucket.com/albums/aa31 ... dR5TID.jpg[/img]

Thanks guys for helping a newb!
Chevyreb
Posts: 8
Joined: Wed Feb 22, 2012 5:22 pm

Re: DeArmond Model R5

Post by Chevyreb »

Also I found a good data sheet for the 6V6 tube here with pinouts.

http://www.hebertech.com/datasheet/rca/6v6.html
User avatar
NickC
Posts: 1814
Joined: Fri May 14, 2010 1:05 pm
Location: Upstate New York

Re: DeArmond Model R5

Post by NickC »

Chevyreb wrote:Ok I have done some reading and have some questions...

First, on the dead cap. Is it the one in the schematic pic below labeled #2? ........................

No.

The death cap is the 0.05 uF 600V cap tied to ground on the primary side of the power transformer. On the schematic, it's the cap below the 2 amp fuse.

The ground-wire from the replacement three-prong power cord goes to chassis ground as close to the entry point as practicable. It is critical, for safety, that lug must be tightly grounded such that it can't vibrate free.

There will be a hot and neutral lead feeding the primary side of the PT. In the U.S. black is hot, white would be neutral and green is the ground. You'll need to check the wiring diagram for your PT to figure which primary wire is hot and match up accordingly.
Post Reply