Preferred relays? Relay power circuit?

Overdrive Special, Steel String Singer, Dumbleland, Odyssey, Winterland, etc. -
Members Only

Moderators: pompeiisneaks, Colossal

mlp-mx6
Posts: 1111
Joined: Sat Feb 04, 2006 4:24 pm
Location: NW Atlanta

Preferred relays? Relay power circuit?

Post by mlp-mx6 »

I'm going to want 6V relays, since I'm planning to use the 5V supply from my PT. Also - would you recommend a zener-based circuit to control the relay power? Can you recommend a circuit? (This is my first foray into footswitching on an amp I build.)

And and all advice welcome.
llemtt
Posts: 332
Joined: Sat Feb 04, 2006 3:13 pm

Re: Preferred relays? Relay power circuit?

Post by llemtt »

If you go with pedal leds in series with the relay coil I suggest to choose 5V relays because the leds eat 1.7 volts.

Stabilized supply (zener) is not necessary.

Teo
User avatar
Funkalicousgroove
Posts: 2235
Joined: Mon Jul 25, 2005 8:04 pm
Location: Denver, CO
Contact:

Re: Preferred relays? Relay power circuit?

Post by Funkalicousgroove »

NTE General purpose relays work just fine, I usually rectify a 6.3v trannie Full wave bridge, into a 1000uf cap, then a 5V regulator, then another 1000uf cap. I use the 5/6v relays.
Owner/Solder Jockey Bludotone Amp Works
pedro
Posts: 312
Joined: Tue Jan 31, 2006 9:45 pm
Location: Leeds, United Kingdom

Re: Preferred relays? Relay power circuit?

Post by pedro »

www.hoffmanamps.com has a good duide to knocking up a relay supply board.

I did the full wave bridge rectifier and smoothing caps from the heater supply and it works great on my build.

cheers
Pete
oldmacman
Posts: 194
Joined: Fri Jan 20, 2006 12:39 am
Location: Austin, TX

Re: Preferred relays? Relay power circuit?

Post by oldmacman »

The WeberVST Twin transformer has a separate 12V 1A tap that works well for powering a relay.
User avatar
MarkB
Posts: 163
Joined: Sat Dec 17, 2005 2:28 am

Re: Preferred relays? Relay power circuit?

Post by MarkB »

Weber also has channel-switching boards for sale. They run off the 6V supply.
User avatar
Funkalicousgroove
Posts: 2235
Joined: Mon Jul 25, 2005 8:04 pm
Location: Denver, CO
Contact:

Re: Preferred relays? Relay power circuit?

Post by Funkalicousgroove »

those are great, but they're quite big, I have a couple I'd part with in exchange for some 6ps orange drops if anyone is interested.
Owner/Solder Jockey Bludotone Amp Works
Bennypapa
Posts: 19
Joined: Tue Jan 31, 2006 8:27 pm

Re: Preferred relays? Relay power circuit?

Post by Bennypapa »

Do we want Latching or non-latching relays? (whats the diff?)
User avatar
Bob-I
Posts: 3791
Joined: Thu Feb 02, 2006 10:06 pm
Location: Hillsborough NJ

Re: Preferred relays? Relay power circuit?

Post by Bob-I »

Bennypapa wrote:Do we want Latching or non-latching relays? (whats the diff?)
We want non-latching relays. Latching relays switch and stay until you apply a voltage to the opposite side. Non-latching stay switched as long as power is applied, then switch back when voltage is removed.
User avatar
Bob-I
Posts: 3791
Joined: Thu Feb 02, 2006 10:06 pm
Location: Hillsborough NJ

Re: Preferred relays? Relay power circuit?

Post by Bob-I »

I built a relay board yesterday. I used the heater voltage into a bridge, I had 2 220uF 25V electrolytics so I used them with a 150 ohm resistor between them for filtering, then into a 6V 1A relay with a 4007 diode across it. I left the ground from the relay coil open so to switch you just ground the coil.

I'll draw a schematic later, this was all scribbled down.

It seems to work fine. When I put it in the amp I'll put a switching jack in the amp, connect the hot side of the coil to the non-switched side, and the front panel switch to the switched side. This way the panel switch will be de-activated when the footswitch is in.

My next task is to add LED's to the front panel.
Bennypapa
Posts: 19
Joined: Tue Jan 31, 2006 8:27 pm

Re: Preferred relays? Relay power circuit?

Post by Bennypapa »

Bob-I

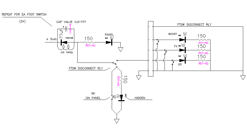
I have just the thing for you. I have had a lot of help from folks in designing a footswitching scheem to allow for boost, overdrive, and fx loop switching at the pedal with leds at the pedal and on the panel. It also allows for switches on the panel. With the plug in, the panel switches are inactive and vice versa.

Take a look at the attached and remember that it is designed with 5vdc, dpdt relays. When the led is grounded it lights and the relay coil is de-energized, switching the circuit.

Bennypapa

cant get it to attach

look at

http://web.qx.net/bennypapa/electronics/ftsw.jpg

see if that looks like it will work.

Its late, goodnight.
User avatar
Bob-I
Posts: 3791
Joined: Thu Feb 02, 2006 10:06 pm
Location: Hillsborough NJ

Re: Preferred relays? Relay power circuit?

Post by Bob-I »

Bennypapa wrote:Bob-I

I have just the thing for you. I have had a lot of help from folks in designing a footswitching scheem to allow for boost, overdrive, and fx loop switching at the pedal with leds at the pedal and on the panel. It also allows for switches on the panel. With the plug in, the panel switches are inactive and vice versa.

Take a look at the attached and remember that it is designed with 5vdc, dpdt relays. When the led is grounded it lights and the relay coil is de-energized, switching the circuit.

Bennypapa

cant get it to attach

look at

http://web.qx.net/bennypapa/electronics/ftsw.jpg

see if that looks like it will work.

Its late, goodnight.
Thx. I'll take a look at it later. Like you said... it's late.
Bennypapa
Posts: 19
Joined: Tue Jan 31, 2006 8:27 pm

Re: Preferred relays? Relay power circuit?

Post by Bennypapa »

I just looked at that again and it is crap!!!!
Ignore it and I'll repost when I have a chance to redraw it.

CRAP! I thought I had it figured out.

Bennypapa
Bennypapa
Posts: 19
Joined: Tue Jan 31, 2006 8:27 pm

Re: Preferred relays? Relay power circuit?

Post by Bennypapa »

Try that same url again. I changed the dwg.
pedro
Posts: 312
Joined: Tue Jan 31, 2006 9:45 pm
Location: Leeds, United Kingdom

Re: Preferred relays? Relay power circuit?

Post by pedro »

Bob, sounds like you have it down already.

sounds very similar to the f/switch at hoffman amps page.

I followed that, and mounted bright blue LED for clean so that the "OFF" position is OD and blue LED shows me the CL setting.

I like it - for me CL is less often so is the "activated" channel.

cheers
Pete C
Post Reply