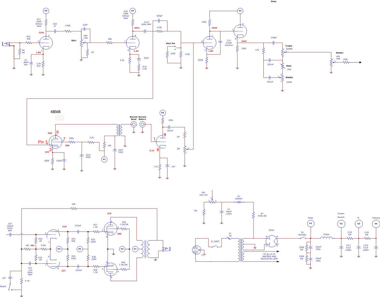
talbany posted this intriguing schematic that has so far been the only direct example of a one-tube 6BM8 reverb circuit I've seen. (Many references to such circuits have been made all over the net, but this is the only schem I could find.)
Does this look all right? I'll be inserting this reverb circuit into a 5F1 Champ next, and this is the first time I've attempted adding on reverb and the first time dealing with a pentode...
Thanks in advance!
You do not have the required permissions to view the files attached to this post.
Last edited by dchang0 on Fri Nov 12, 2010 4:59 pm, edited 1 time in total.
Thanks, Bob! Especially your confirmation of the tone.
Speaking of which, what does it take, you think, to get a surf-level reverb? Is it even possible to pull off in a one tube design?
I do like the over-the-top slap-back on my Princeton Reverb clone. But since this is a Champ chassis, only one tube and minimal circuitry is possible...
The front of the reverb circuit uses the V1/"plate" voltage, whereas the back uses the V4/"preamp" voltage.
Since I'm inserting this circuit into a 5F1 Champ, the V1 voltage would be a too-high 330V, so I'm thinking I need to tap the V3 voltage of 250V instead.
Even then, it may be high for this particular tube. This thread makes it sound like 200V is about right:
To get more reverb increase the value of the balance resistor, 470K in this schematic. Try doubling that to 1M, the downside is that you'll lose some overall gain and a little loss of highs.
EDIT, I just noticed that the 500pF cap is in the wrong location. It should be from the left side of the 470K resistor to the grid of the reverb tube, not in parallel with the 470k
The Vb connection should be to the 10K trimmer. The V5 connection is harder to explain. You could take another 2.2K resistor off of V2 and another 47uF filter, so a parallel B+ rail. Or you could use V3 like Fender does on the AB763. It appears like the Fender doesn't have enough nodes on the B+rail to eliminate crosstalk, but you can't deny that's a great sounding circuit.
Also, on the 1M resistor, you might consider a small cap in parallel, 10 to 47pF. Fender did this to prevent loss of highs. Also you can increase that resistor if 1M doesn't give you what you want. Fender went as high as 4.7M on some amps.